欢迎访问绍兴文理学院元培学院!
< >

校园动态

您现在所在的位置: 校园动态 >> 正文

学子在浙江省第十一届大学生电子商务竞赛中荣获1组一等奖、9组三等奖

发布日期:2016-05-27    点击次数:

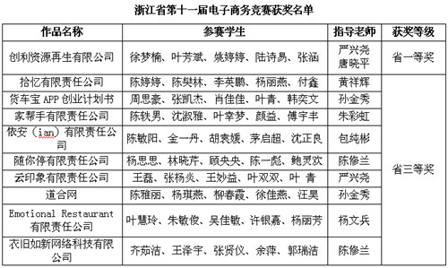
5月19日-20日,浙江省第十一届“大红鹰杯”大学生电子商务竞赛决赛在宁波大红鹰学院隆重举行。经过各参赛团队激烈角逐,我院共收获1组一等奖和9组三等奖。

IMG_20160520_134140_副本.jpg

    本次竞赛初赛共有来自全省各地的73所高校(含独立学院)的1941件作品参加。通过院赛和市赛的层层选拔,我院共提交了24组作品参加本次省赛。根据双向匿名网评评审结果,共有240个作品进入决赛,其中我院有3组作品获得决赛答辩资格。

 QQ图片20160527102521_副本.jpg

 

 

(经济管理系  供稿)

联系我们
地址:浙江省绍兴市群贤中路2799号
电话:0575-88345808
传真:0575-88061806
邮编:312000
版权所有:绍兴文理学院元培学院 | 浙公网安备 33060202000256号/浙ICP备15003513号-1
浙公网安备 33060202000256号/浙ICP备15003513号-1